Esta de hoy, no es una historia de éxito. Lo he intentado por todos los métodos, he comprado nuevo equipamiento, he invertido muchas horas, me he documentado ámpliamente,… pero no ha sido posible y al final he dejado inoperativo el sintonizador automático de antena de la Icom IC7300.
El objetivo que tenía en mente era el de modificar el circuito del acoplador de antena de la IC7300 para que admitiera un rango de acople que llegara hasta una relación de ondas estacionarias 6:1 (la actual que viene de fábrica es de 3:1 aproximadamente, lo cual es insuficiente algunas veces).
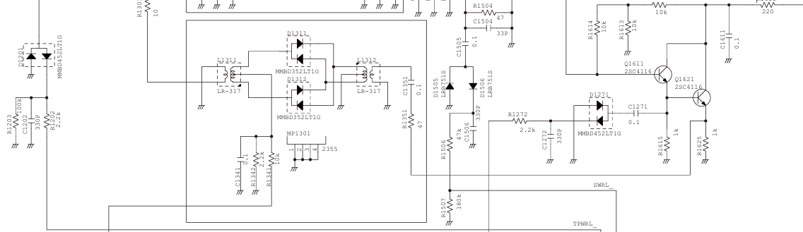
La tarea se prometía fácil y el manual de servicio muy claro y entendible. En la página 10-9 tenemos el esquema electrónico del sintonizador y en la imagen de abajo la parte encargada de comparar la relación de ondas estacionarias que recibe con un nivel de referencia para activar o no el acoplador automático.
Para ampliar el valor de ajuste hasta 6:1 bastaba con insertar una resistencia de 100kΩ entre el punto de intersección de la R1506 y la R1507 y tierra (ver imagen inferior mostrando la resistencia de 100kΩ). Numerosas personas habían reportado con éxito la operación y estaba además bien documentada. ¿Fácil no?.
Pues no, sobrestimé mis capacidades de soldadura de microcomponentes en superfice. La última vez que me peleé con SMDs (Surface Mount Device) igual hacía 20 años y entonces su tamaño era más o menos visible a simple ojo. De todas formas, como que a perseverancia nadie me gana, lo intenté con mi viejo soldador JVC de hace 30 años y no necesité ni 5 minutos en hacer desaparecer la R1506.
Decidí entonces comprarme un soldador adecuado, concretamente el Fanttik T1 Max, una delicia comparado con lo que tengo ahora. Además me hice con un par de pinzas ESD antiestáticas y con un soporte para poder poner el teléfono en modo zoom para tener la zona de soldadura ampliada y poder verla. Todo perfecto, pero sin éxito porque continuaban siendo los componentes demasiado pequeños, el rollo de estaño muy grande y mi pulso no suficientemente estable.
Después de muchos intentos, me he cargado las resistencias R1507 y R1506, el condensador C1506 y el diodo D1506. Un desastre…
Como que para poder ver los componentes, he utilizado la función de vídeo del teléfono en modo grabación, tengo ahora un histórico de como de mal lo he hecho. En el vídeo superior estoy intentando susituir la R1506 por otra resistencia SMD de 47K pero un poco más grande.
El IC7300 sigue funcionando normalmente pero sin acoplador de antena así que lo utilizaré con el ATU-100 Ext y quizás en el futuro decido hacer otro intento y monto un pequeño circuito poniendo los diodos D1505 y D1506, los condensadores C1505 y C106, la R1506 y la R1507 pero en vez de ser de 180K, dejarla en 64K para incrementar la activación del acoplador hasta una SWR de 6:1.

